Technological innovation promises neat solutions to environmental problems. New systems for processing waste, powerful electric batteries and remote sensing to monitor land-use changes are just a few of the applications now being used for sustainability.
There may be constraints on technical applications
But there may be constraints on many applications for sustainability. Effective technological solutions are often very complex and costly.

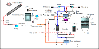
Solar absorption-ejector cooling system diagram. Photo: K. Bin Sopian. In Proceedings of 3rd Ajman environmental Conference, 2014 by Science Target.
Furthermore, technology for large land and water systems cannot develop at the same rate as it can for microsystems, such as cell (mobile) phone technology. Yet people expect the same rate of development for both.
Even when sustainable technology is perfected, new applications must confront social barriers to their use. People must be convinced to finance and use them. In a Culture of Sustainability, people will understand the need and be eager to adopt sustainable technologies.
Cultural innovation draws on a huge pool of people
Cultural innovation uses the ideas of ordinary people to create new solutions. For example the Seabin, which removes floating plastic from harbour areas, was invented by a couple of scuba divers. As well, many farmers and homeowners have found sustainable ways to convert waste, or improve the efficiency of their buildings, using their own ideas. They create technical solutions, based on practical experience.
So cultural innovation works differently than technological innovation. It also has some advantages:
- It draws on a huge pool of people adapting ideas to their needs
- It is grounded in real life situations
- Sharing ideas among people can lead to more innovation
- Many small individual changes can have a great impact
Cultural innovation supports technological innovation
A Culture of Sustainability will encourages ordinary people to innovate in ways that are parallel to technological innovation. This also helps build a social framework that supports sustainable technological innovation in a couple of ways:
- Increasing awareness of where sustainable technology is needed
- Reducing social barriers to accepting new technology (e.g. lack of understanding, and resistance to new ideas)